California Enacts New Claims Resolution Process for Public Works Projects
If you’re a public entity or contractor involved in public works construction you should be aware of a new law, AB 626, which took effect on the first of this year and establishes a new mandatory claims resolution process for disputes on public works projects. Here’s what you need to know:
What is the new law and where is it codified at?
AB 626 added new Public Contract Code Section 9204 that according to the bill’s author, Assemblymember David Chiu of San Francisco, establishes “a claim resolution process applicable to any claim by a contractor in connection with a public works project.”
The statute defines “claim” as: (1) “[a] time extension, including, without limitation, for relief from damages or penalties for delay assessed by a public entity under a contract for a public works project”; (2) “payment by the public entity of money or damages arising from work done by, or on behalf of, the contractor pursuant to the contract for a public works project and payment for which is not otherwise expressly provided or to which the claimant is not otherwise entitled; and (3) payment of an amount that is disputed by the public entity.
The statute defines “public works project” as “the erection, construction, alteration, repair or improvement of any public structure, building, road, or other public improvement of any kind.”
What does the new law provide?
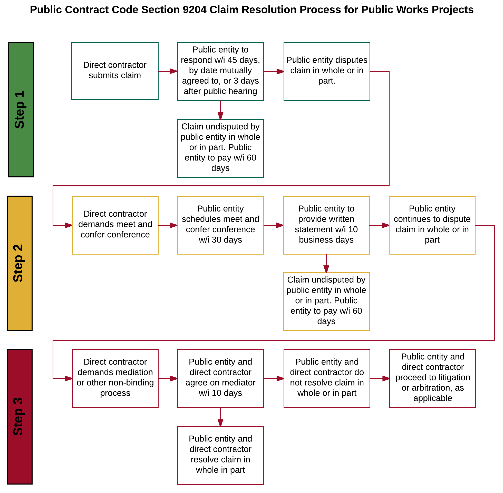
The new law provides for a mandatory three-step claim submission and response, informal resolution and mediation or other non-binding dispute resolution process, as follows:
Step One: Claim Submission and Response
- A direct contractor (i.e., a contractor in direct contract with a public entity) may submit a claim to a public entity on a public works project. The claim must be sent by registered mail or certified mail, return receipt requested.
- Within 45 days of receipt of the claim the public entity must provide the direct contractor with a written statement identifying what portion of the claim is disputed and what portion is undisputed. Upon receipt of a claim, a public entity and direct contractor may, by mutual agreement, extend the time for the public entity to provide its written statement in response. The direct contractor must furnish reasonable documentation to support its claim. Note: Presumably, it would not be permissible for a public entity to prospectively extend the deadline by including a provision in the public entity’s contract documents since the statute provides that an extension may only be mutually agreed to “[u]pon receipt of a claim.”
- For any undisputed portion of a claim, the public entity must make payment within 60 days after the public entity issues its written statement. Amounts not timely paid shall bear interest at the rate of 7 percent per annum. Note: In certain situations compliance with this requirement may be difficult since: (1) not all construction claims are for compensation, but are sometimes for additional time, particularly when liquidated damages are involved; and (2) for some claims, while entitlement to compensation may be agreed to, there may not be agreement as to the amount of compensation even though the claim may be “undisputed.”
- If a public entity needs approval from its governing body to provide its written statement and the governing body does not meet within the 45 days or within the mutually agreed to extension of time, the public entity shall have up to 3 days following the next duly publicly noticed meeting of the governing body to provide a written statement. Note: Due to potential ambiguities as to when a public entity “needs” approval from its governing body to provide the written statement, some public entities may want to include in its governance documents clarification of when approval by its governing body is required for written statements under Public Contract Code Section 9204, either a blanket requirement that all written statements are required to be approved by a public entity’s governing body, or approval above certain dollar threshold amount. There may also be potential difficulties for public entities to comply with the 3 day requirement because governing bodies may not be able to affirmatively accept or deny a claim or portions of a claim and may require additional information from staff.
Step Two: Informal Resolution
- If a public entity denies a claim in whole or in part, or if the public entity fails to respond to a claim within the prescribed time periods, the direct contractor may demand in writing an informal conference to meet and confer for settlement of the issues raised in the claim. The demand must be sent by registered mail or certified mail, return receipt requested.
- Upon receipt of a demand, the public entity must schedule a meet and confer conference within 30 days. Note: It’s unclear whether the conference must be held within 30 days or simply scheduled within 30 days. Moreover, while the statute presumably requires an in-person meet and confer conference, arguably, the parties can agree to meet and confer by other means such as by telephone, video conference, or, perhaps, even in writing, although that may stretch the definition of a “conference.”
- Within 10 business days following conclusion of the meet and confer conference, the public entity must provide the direct contractor with a written statement identifying what portion of the claim remains in dispute and portion is undisputed. Note: The use of the phrase “business days” suggests that the other deadlines set forth in the statute, such as the 45 day written statement deadline, 60 day payment deadline, etc., are all calendar days.
- For any undisputed portion of a claim, the public entity must make payment within 60 days after the pubic entity issues its written statement. Amounts not timely paid shall bear interest at the rate of 7 percent per annum.
Step Three: Mediation or Other Non-binding Dispute Resolution Process
- If, following the conference, a public entity continues to deny a claim in whole or in part, the direct contractor may identify in writing those portions of the claim still in dispute, and the claim shall be submitted to mediation, unless the parties agree to waive the requirement of mediation in writing, in which event the parties shall proceed directly to the commencement of a civil action or binding arbitration, as applicable. The direct contractor and public entity shall share the costs of mediation equally. Note: Presumably, a public entity may include in its contract documents provisions identifying the mediation provider and location where the mediation will be conducted. Also, unlike Steps 1 and 2, the direct contractor is not required to submit its “writing” by registered mail or certified mail, return receipt requested.
- Within 10 business days of receipt of the direct contractor’s writing identifying those portions of the claim still in dispute, the public entity and direct contractor must mutually agree to a mediator, and if they cannot agree to a mediator, each party is to select a mediator and those mediators are to select a qualified, neutral third party to serve as mediator.
- In lieu of mediation, the direct contractor and public entity can utilize any non-binding process, including, but not limited to, neutral evaluation or a dispute review board. Any alternative non-binding process is required to conform to the deadlines provided for in Step 3. Note: Practically speaking, it would likely be difficult to use a non-binding process other than mediation unless it is already agreed to in the contract documents.
Does the new law apply to all public entities?
The new law applies to most, but not all, California public entities. Except as otherwise provided, the new law applies to state agencies, departments, offices, divisions, bureaus, boards and commissions; the California State University and the University of California; and local cities, charter cities, counties, charter counties, city and counties, charter cities and counties, districts, special districts, public authorities, political subdivisions, public corporations, and nonprofit transit corporations wholly owned by a public agency and formed to carry out the purposes of the public agency.
Public entities to which the new law does not apply are:
- The Department of Water Resources;
- The Department of Transportation;
- The Department of Parks and Recreation;
- The Department of Corrections and Rehabilitation;
- The Military Department;
- The Department of General Services; and
- The High-Speed Rail Authority.
Does the new law apply to all public works contracts after January 1, 2017?
No. While the new law took effect on January 1, 2017, it only applies to public works contracts entered into on or after January 1, 2017. Also, unless extended or repealed, the new law only remains in effect until January 1, 2020.
Can public entities waive or modify the requirements of the new law in their contract documents?
“No” to the first part, and “yes” to the second, with limitations. Public entities cannot waive the requirements of the new law and, if they do so, such waiver shall be deemed void and contrary to public policy. In addition, the text of the new law or summary of the new law must be set forth in the public entity’s plans and specifications. However, public entities may prescribe reasonable change order, claim and dispute resolution procedures, and requirements in addition to those provided under the new law, so long as they do not conflict with or otherwise impair the timeframes and procedures set forth in the new law.
What if a public entity fails to comply with the deadlines set forth under the new law?
Failure by a public entity to comply with the deadlines set forth under the new law shall result in a claim being deemed denied in whole. A claim that is denied by reason of a public entity’s failure to respond to a claim shall not constitute an adverse finding with regard to the merits of the claim or the responsibility or qualifications of the claimant.
Note: While it is more likely that a public entity will not respond to a claim at all, if a public entity responds to a claim but does not respond to all portions of a claim, then presumably those portions of a claim a public entity has not responded to shall be deemed denied.
What about claims by subcontractors?
If a subcontractor or lower-tiered subcontractor (e.g., second-tier subcontractor) has a claim, the direct contractor may present such claim on behalf of the subcontractor or lower-tiered subcontractor to the public entity. A subcontractor may request in writing, either on its own behalf or on behalf of a lower-tiered subcontractor, that a direct contractor present a claim for work that was performed by the subcontractor or a lower-tiered subcontractor on behalf of the subcontractor. Within 45 days of receipt of the request, the contractor shall notify the subcontractor in writing as to whether the direct contractor presented the claim to the public entity and, if the direct contractor did no present the claim, provide the subcontractor with a statement of the reasons for not having done so.
Note: Under the new law, only a subcontractor with a claim, not a lower-tiered subcontractor with a claim, may make a request in writing to a direct contractor. Moreover, under the new law there is no incentive (or, for that matter, disincentive) for a direct contractor to submit a subcontractor’s claim to a public entity.



One Response to “California Enacts New Claims Resolution Process for Public Works Projects”
[…] with the statutory claims resolution process under Public Contract Code section 9204. Section 9204, which went into effect in 2017, and which has been amended a couple of times since, provides a claims resolution process for […]